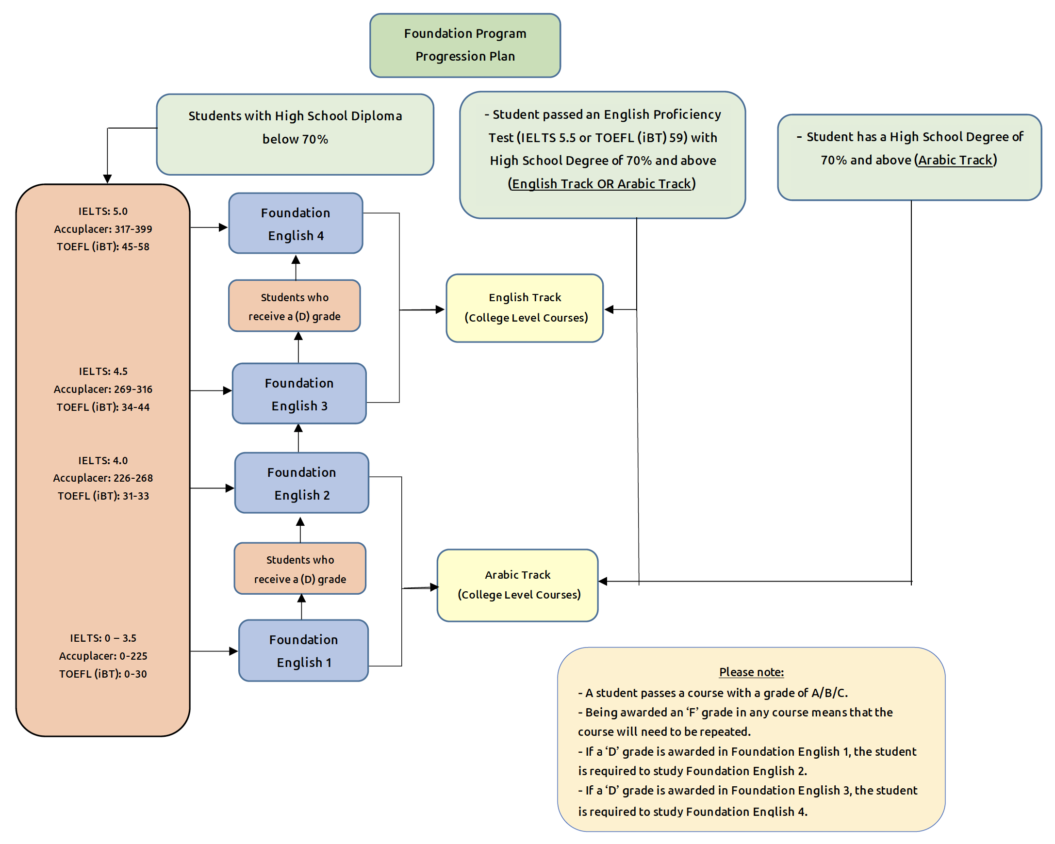
The Foundation Program Unit at the Community College of Qatar (CCQ) is dedicated to preparing students of the Qatari Community for academic and professional success by offering a variety of learner-centered language courses and fostering a high-quality, innovative, and distinctive learning environment. Accredited by the Commission on English Language Program Accreditation (CEA), the program ensures internationally recognized standards in English language education. With four levels of instruction, students progress through structured courses designed to enhance their language proficiency and prepare them for their academic journey at CCQ.
Accreditation
The Community College of Qatar Foundation Program Unit and Foreign Languages is accredited by the Commission on English Language Program Accreditation for the period April 2025 through April 2035 and agrees to uphold the CEA Standards for English Language Programs and Institutions. CEA is recognized by the U.S. Secretary of Education as a nationally recognized accrediting agency for English language programs and institutions in the U.S. For further information about this accreditation, please contact CEA, 1001 N. Fairfax Street, Suite 630, Alexandria, VA 22314, (703) 665-3400, www.cea-accredit.org.

Courses
The Foundation Program covers four levels of English language instruction which are taught across four courses. These courses are Foundation English 1, 2, 3 and 4. Course durations, days per week, and hours per week are shown in the table below:
| Foundation English 1 | 16 weeks | 4 (full-time) | 20
|
| Foundation English 2 | 16 weeks | 2 (part-time) | 10 |
| Foundation English 3 | 16 weeks | 4 (full-time) | 20 |
| Foundation English 4 | 16 weeks | 2 (part-time) | 10
|
Admission and Progression
Students enter the Program on one of the four courses depending on their score in the Accuplacer test delivered by the CCQ Testing Center or equivalent (consult the Testing Center for more details). Students move to the college level on completion of Foundation English 1 or 2 (Arabic track) or Foundation English 3 or 4 (English track).

Contact
For further information and inquiries about the Foundation Program, please contact:
fp.admin@ccq.edu.qa